В ELMA можно заранее настроить маршруты согласования для документов — определить, кто и в каком порядке будет рассматривать документ. Такой маршрут создается и настраивается в разделе Справочники — Документы — Задачи. Настроенный маршрут можно затем добавить в процесс через операцию Настройка маршрута согласования. При этом отдельно добавлять каждый этап на схему процесса уже не нужно.

В этой задаче пользователь при отправке документа может самостоятельно определить маршрут, выбрав один из существующих в справочнике маршрутов и детально его настроив. Можно поменять согласующих, этапы, сроки согласования и т. д. Маршрут также можно создать с нуля прямо на карточке задачи. Доступ на просмотр, редактирование, добавление, удаление и экспорт маршрутов настраивается в разделе Администрирование — Пользователи — Настройки доступа — Справочники.
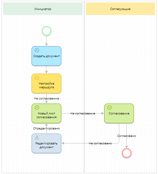
Размещая операцию Настройка маршрута согласования на схеме, следует помнить:
- После нее необходимо разместить операцию Новый лист согласования — туда сохранятся все выбранные согласующие. Затем не забудьте связать лист согласования непосредственно с операцией Согласование.
- Настройка маршрута согласования размещается только перед зоной ответственности Бизнес-роль, так как в других зонах ответственности список согласующих определяется автоматически.
В результате выполнения операции документ отправляется по настроенному маршруту, согласно прописанным этапам.
Настройки задачи
Чтобы открыть настройки, дважды нажмите на операцию на схеме процесса.
Вкладка «Общие»
Эти настройки похожи на настройки операции Отправка на согласование — вы можете ввести название и описание, запретить переназначать задачу или передавать ее замещающему.
Однако здесь есть дополнительное поле — Маршрут согласования. В нем необходимо выбрать контекстную переменную, содержащую маршрут согласования, по которому будет отправлен документ. Если такой переменной в процессе еще нет, нажмите на знак «плюс», чтобы создать новую переменную с типом данных Маршрут согласования. Это поле обязательно для заполнения.
Вкладка «Контекст»
Эта вкладка аналогична вкладке Контекст операции Отправка на согласование. Здесь вы определяете, какие свойства будут отображаться на форме задачи и можете добавить сценарий, который должен сработать при загрузке формы. Здесь же можно дополнительно настроить переходы из задачи — добавить форму или сценарий.
Нашли опечатку? Выделите текст, нажмите ctrl + enter и оповестите нас