[ELMA3] Пример использования параллельного и неисключающего ИЛИ шлюзов
В данной статье приведены схемы процессов, построенные с помощью параллельного (1) и неисключающего ИЛИ (2) шлюзов.
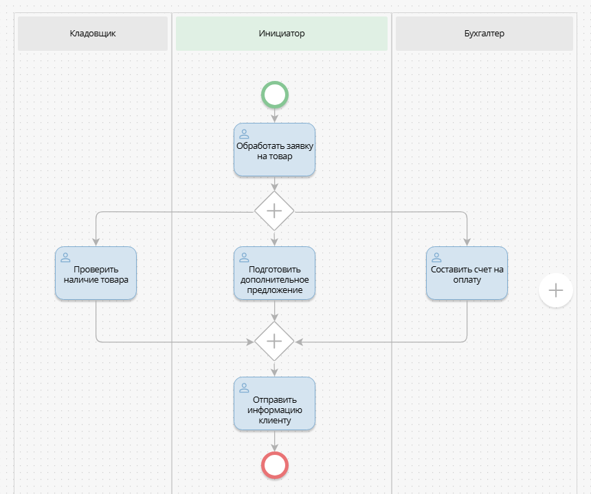
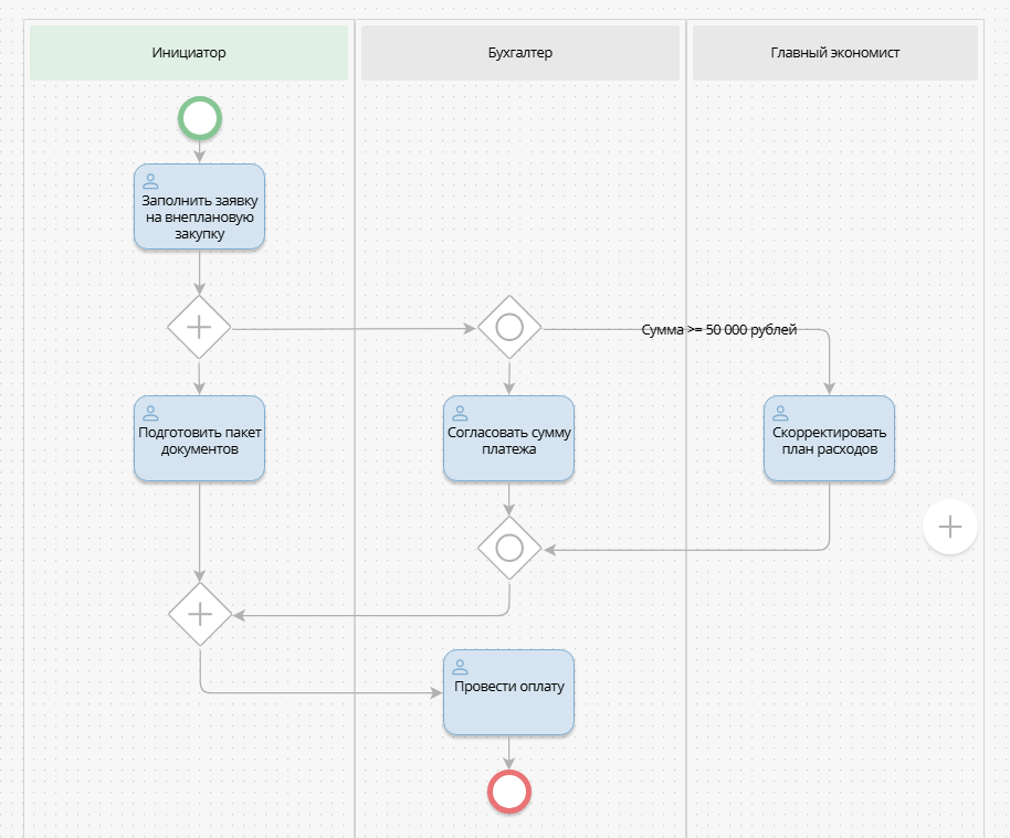
Особенность этих элементов BPMN заключается в том, что выходящие из шлюзов ветки процесса выполняются одновременно. При этом блок-схема их использования предусматривает один открывающий шлюз и один закрывающий. Процесс не пойдет дальше, пока все ветви не будут выполнены, т.е. не закончатся закрывающимся шлюзом. Если в одном из этих шлюзов используется вложенный аналогичный шлюз, он тоже должен иметь открывающий и закрывающий элемент - закрывать родительский и дочерний шлюз одним элементом нельзя. Также логика работы параллельного И-шлюза предусматривает только один входящий и один исходящий переходы.
Ниже приведены примеры модели параллельного шлюза (1), неисключающего ИЛИ шлюза (2) и их совместного использования (3). Также показана схема неправильного использования шлюзов (4).
Параллельный шлюз:

Неисключающий ИЛИ шлюз:

Параллельный и неисключающий ИЛИ шлюзы:

Неверная схема процесса с использованием неисключающего ИЛИ шлюза:
